Next: GnuPG-1 and GnuPG-2, Up: Architecture Details [Contents][Index]
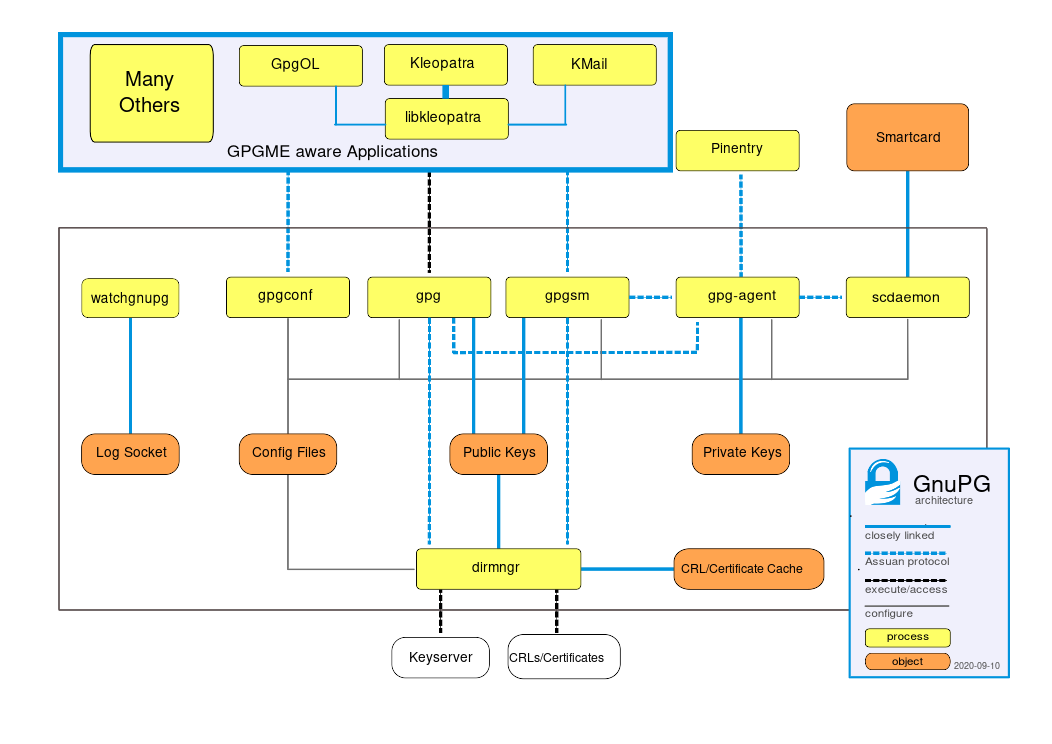
Figure 14.1: GnuPG module overview