Next: Relationship between GnuPG 1.4 and 2.x, Up: How the whole thing works internally [Contents][Index]
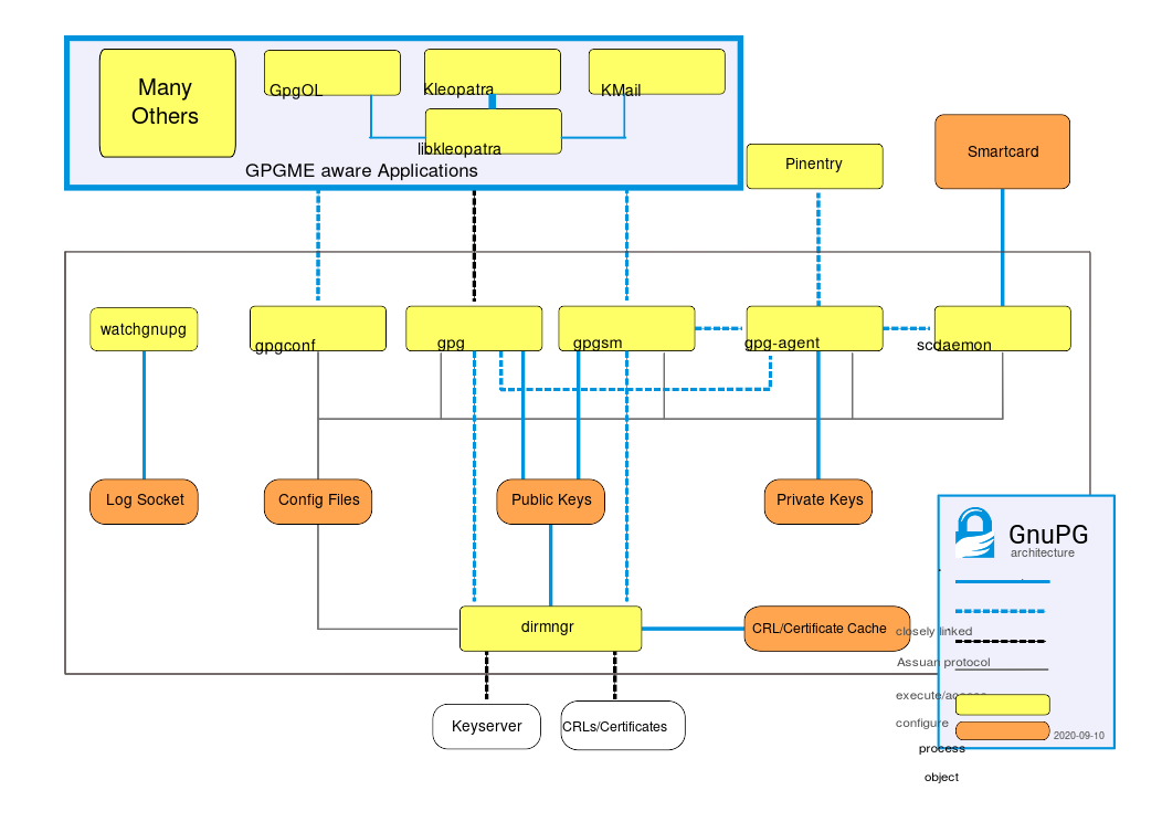
Figure 14.1: GnuPG module overview